Workflow Builder
Configuration Scope: Exportable
This setting is included in configuration exports and will be the same across all environments once the config file is imported.
Overview
This guide provides step-by-step instructions on how to effectively use the Workflow Builder.
Pre-requisites
Before building, editing, or managing workflows, ensure the following requirements are met:
- Record Type Setup: The record type for which the workflow is being created or modified must be properly defined in the RecordTypes table.
- Stages Configuration: All necessary stages must be set up to reflect the required workflow structure.
- Roles Setup: Ensure that the appropriate roles are configured in the RecordFields table. • Admin Access: You must be a Site Collection Admin to access and configure workflows using configWF.
Workflow Builder
Opening the Workflow Builder
- Navigate to the Config WF page (
/#/configWF).DEV example: https://briefconnectabc-cdne.azureedge.net/#/configWF - You will see:
- The title at the top.
- Several buttons, including:
- Init from server
- Init from file
- Download server config
- Save changes to server
- Save changes to file
- Clone workflow

Initiating a Workflow from server
- Click Init from server to load workflows from the server.
- The interface will update, displaying:
- A left-hand panel with sections such as:
- States
- Record Types
- Workflows
- Main Blocks
- Extra Blocks
- The right-hand area for modifying workflows.

Viewing and Managing Workflows
- In the left-hand panel, click Workflows to see all defined workflows.
- Examples include: Correspondence, Cabinet Submission, PPQs, Video, etc.

- Options available:
- Start a workflow from scratch.
- Modify an existing workflow.
- Create a copy of a workflow and make changes to the copy.
- Available components:
- Green boxes represent States.
- Blue boxes represent Actions.
- Purple box represent Workflows.

Creating a New Workflow
Define the Workflow Group
-
Select Main Blocks in the left-hand panel.
-
Drag and drop the Workflow box to the area on the right.

-
Add workflow details:
-
Name the workflow (e.g., DE Test).
-
Keep the Partition key as V1.
-
Do not change the Row key.
-
Define the Record Type the workflow will be connected to (e.g., Briefing for Event (BRE)).
- Specify the Starting Stage (e.g., Initiate).
- Define the initial Role assignment (e.g., Initiator).
-
Set Initial State and Assignment
- Select the first state from the panel on the left and attach it to the Workflow group (e.g., Send on to branch to allocate Lead Author).

Note: The initial state will be the first task assigned to Initiator after the record has been created.
Adding Actions (Transitions)
Adding Actions
-
Drag and drop Action block from the Main Blocks section and attach it to the state:

* Add **Action** name (e.g., **Send on to Lead Author**). * Add **Activity description** (past tense description recorded in workflow history). * Optionally add **Override Task Name** to specify a custom task name that will be displayed to users instead of the default generated name. * Do not change **Partition key**. * Do not change **Row key**. * Specify the **Target stage** (e.g., **Prepare and Review**). * Define the **Target role assignment** (e.g., **Lead Author**).
-
Optionally you can add Extra Information to the transition by selecting the Extra transition from the Extra Blocks panel and attaching it to the Action block:
* Can record recommendations: Select if the role can make a decision based on the recommendations (usually Decision Maker at the Decision stage - see 5.6 Setting up Decision logic below).* **Can select multiple roles**: Select if the task can be assigned to more than one person (works only for selected tasks).
* **Dialogue title** and **Dialog description**: Specify the title and description of the pop-up dialog.
* **Button Label**: Change the default **Send**. * **Can select due date**: Allow to select task due date in the pop-up dialog.
* **Comment input label**: Change the default **Comments**. * **Is comments required**: Select if the comment should be mandatory. * **Hide task selection**: Decide if task selection should be hidden or visible. * **Hide role selection**: Decide if role selection should be hidden or visible.
* **Hide comments input**: Decide if comments box should be hidden or visible. * **Should generate snapshot**: Specify if this action should generate snapshot that will be added to the record.

- Select the Next State (e.g., Prepare first draft) from the panel to the left and attach it to the action.

Adding Additional Actions as separate options in the 'I want to' dropdown
- Add branches for alternate transitions (e.g., Send on to Accountable Officer).

Adding Additional Roles to the same 'I want to' dropdown option
-
Add branches with the same transition name (e.g., Send on for allocation).
-
Select the same Next State and attach it to each action.

Note: The roles will appear as a selection in the pop-up dialog after the action has been selected from the 'I want to' dropdown.

Note: You don't have to define a path for each branch separately because they use the same destination state.
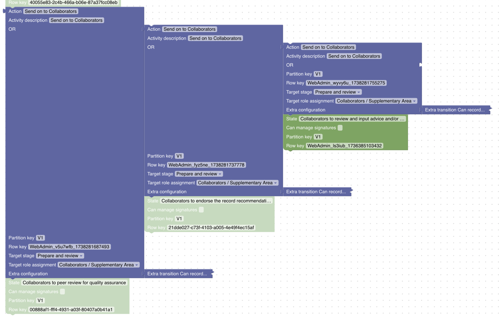
Adding Additional Tasks to the same 'I want to' dropdown option
-
Add branches with the same transition name (e.g., Send on to Collaborators).
-
Select a different Next State and attach it to each action.

Note: The tasks will appear as a selection in the same pop-up dialog.

Note: You have to define a path forward for each branch separately.
Closing sub-tasks
Some states are considered sub-states, such as ‘Collaborators to review and input advice and/or feedback’.
As sub-states, they must be treated differently. You do not need to define the next state in the workflow. Instead, you only need to add an action to close the task.
To do this:
- Select the Action block from the menu on the left.
- Attach it to the ‘Collaborators to review and input advice and/or feedback’ state.
- Name the Action as Complete review task.
- Define target stage and role.
An example is shown in the screenshot:

Setting up Decision logic
A Decision is a specific type of action in the workflow and must be configured differently.
The key difference is that you need to check the ‘Can record recommendations’ checkbox in the ‘Extra Transition’ block.
It is also recommended to select:
- ‘Hide task selection’
- ‘Hide role selection’

Closing the Workflow
When you are ready with the workflow, make sure to add transition to the Closed stage to allow users to close record.
-
Add a transition to the Close state:
-
Add title and description for the action (e.g., Close Record).
-
Specify the Target Stage as Closed.
- Assign the task to Completer.
-

Saving the Workflow
- Click Save changes to server to apply the workflow to the server.
- Alternatively, save to a file using Save changes to file for offline use.
Cloning Workflows
- Use the button at the top to clone an existing workflow.
- You will be asked to provide the name of an existing workflow that you want to copy.

- The cloned workflow will have the same name as the original but with ’ Copy’ added at the end.
- Make sure to rename it to something more relevant.
- Important: The cloned workflow remains linked to the same state as the original workflow. Be sure to unlink the record type before saving changes to prevent it from affecting existing records.
Editing an existing workflow
Editing an existing workflow allows you to modify its structure, transitions, and actions to better fit your requirements.
Note: Changes made to the workflow will not impact existing records.
Follow these steps to make changes:
- Navigate to the Config WF page (
/#/configWF). - Click Init from server
- Select Workflows from the panel to the left.
- Click the workflow you want to modify.
- Modify states, actions, or transitions as needed.
- Once all changes has been made, click Save changes to server.
Notes and Best Practices
- Use descriptive titles for actions and transitions to improve clarity.
- Ensure all states and transitions are logically connected.
- Regularly save your progress to avoid losing changes.
- Test workflows thoroughly before applying them to live records.